北京市旅游场所疫情防控(北京市旅游场所疫情防控最新政策)
北京现在可以去旅游吗
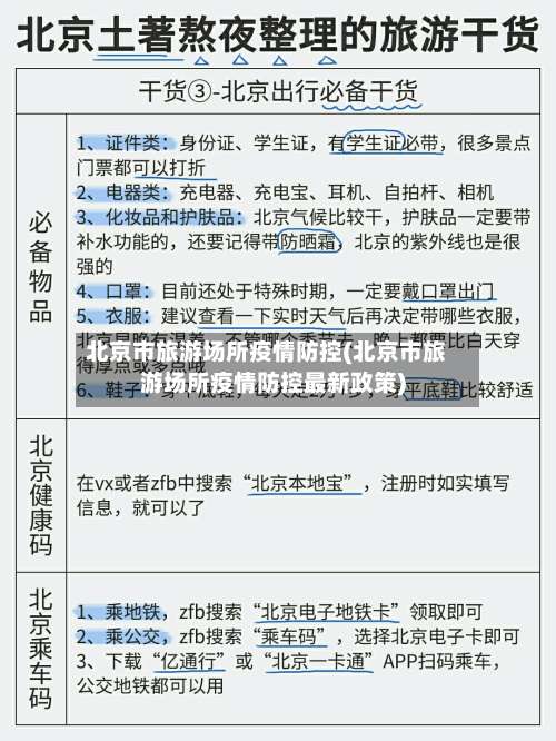
〖壹〗、可以 ,北京近来允许正常旅游出行,无针对普通游客的额外限制 。

〖贰〗 、总体来说,对于去北京旅游的普通游客而言,并不需要办理进京证。只要持有有效身份证件 ,就可以自由出入北京市区内进行旅游活动。然而,如果你计划在北京停留超过24小时并入住饭店或租房,则需要按规定进行居住登记 ,并可能被要求申请临时居民身份卡。

〖叁〗、现在北京可以去,而且适合旅游 。以下是详细解政策方面 外来限制已放开:截止2023年4月7日,北京已经放开了外来限制 ,无论是个人还是旅游团,都可以自由进出北京。旅游环境 景点全面开放:北京的各个景点都已全面开放,没有任何限制。游客可以自由选取自己感兴趣的景点进行游览 。

〖肆〗、因此 ,现在可以去北京,无论是旅游还是其他目的,都可以正常前往。
北京11家市属公园限流,多地发布通知暂停或取消活动
北京11家市属公园限流比例为60% ,多地发布通知暂停或取消活动,具体内容如下:北京市属公园限流措施限流公园名单:颐和园、天坛公园 、北海公园、中山公园、香山公园 、景山公园、北京植物园、北京动物园 、陶然亭公园、紫竹院公园、玉渊潭公园。
020年北京正常开放的公园主要包括颐和园 、天坛、北海等10家市属公园(除北京动物园外),每天限流措施根据公园瞬时承载量的30%进行控制,并根据实际情况动态调整 。正常开放的公园 自疫情发生以来 ,除北京动物园外,市属的颐和园、天坛 、北海等10家公园一直坚持开放。
生态保护需求松林公园以自然松林景观为主,可能是城市重要的生态屏障。若公园处于生态修复期(如植被恢复、野生动物栖息地保护) ,管理部门会采取阶段性闭园措施 。例如:松材线虫病防治:北京部分松林曾受此病害威胁,需封闭消杀。植被养护:北方松树冬季脆弱,可能因防寒、补种需要限流。

北京加强暑期社会面防控,严密防范境外疫情输入
北京加强暑期社会面防控、严密防范境外疫情输入 ,主要基于当前国内外疫情形势及首都防控的特殊需求,通过多层次 、精准化的措施筑牢安全防线 。境外疫情输入风险持续存在,外防输入压力巨大全球疫情高位流行 ,境外输入风险未减 当前境外疫情仍处于高位流行态势,多国出现变异病毒传播,防控形势严峻。
要严控中高风险地区人员进京。严密防范境外疫情输入 ,持续加强监测预警,落实“14+7 ”健康管理措施。做好集中观察点安全管理,全面提升管理服务水平 。动态掌握全球疫情形势、变异株流行情况及病毒特征,做好风险评估和防范。
法律分析:要严控中高风险地区人员进京。严密防范境外疫情输入 ,持续加强监测预警,落实“14+7”健康管理措施 。做好集中观察点安全管理,全面提升管理服务水平。动态掌握全球疫情形势、变异株流行情况及病毒特征 ,做好风险评估和防范。
法律分析:根据北京新冠疫情防控新闻发布会,北京有关部门再次强调严控中高风险地区人员进京,严密防范境外疫情输入 。
当前 ,北京疫情防控形势依然严峻复杂,面临境外 、京外输入及“五一”假期人员流动增加等多重风险,防控压力持续增大。为了有效防控疫情 ,市民群众应尽量减少不必要的出行,特别是不前往14日内有新增本土新冠病毒感染者的县和陆路边境口岸所在县。机关企事业单位人员出京需严格审批管理 。
满足以下三个条件方可离京:目的地政府防控要求;北京健康码“未见异常”;持有;7日内核酸检测阴性证明。
北京景点都关闭了吗现在还能去吗,北京的旅游景点开放了吗
可以,北京近来允许正常旅游出行 ,无针对普通游客的额外限制。
北京的旅游景点现在已经开放,游客可以正常前往参观 。整体开放情况 根据北京市疫情防控工作安排,截止至2023年7月3日,北京的旅游景点已经宣布恢复正常 ,全部开放。这意味着游客可以计划前往北京的各大景点进行游览。
是的,2025年8月北京长城主要景点均已开放。八达岭长城(主景区)处于正常开放状态,且无临时闭园通知 。其日场开放时间为6:30 - 16:30 ,16:30停止入园,闭园时间为17:00。
现在北京可以去,北京现在还可以去。具体原因如下:政策放开:截止2023年4月7日 ,北京已放开外来限制,外来人员可以正常进入北京 。景点开放:北京的各个景点都已开放,没有任何限制 ,适合前来旅游观光。气候适宜:北京春季气候宜人,不冷不热,是旅游的好季节。
北京旅游疫情政策,北京恢复跨省团队游!来京需满足这些条件!
北京恢复跨省团队游的条件 游客健康要求:旅行社及在线旅游企业不得组织或接待健康码异常、行程不明及14天内有新增1例及以上本土新冠病毒感染者的地级市旅居史和入境未满21天的涉疫风险人员 。来京旅游团队人员需完成新冠病毒疫苗全程接种14天以上 ,并持有“北京健康宝 ”绿码。
北京旅游疫情政策要点如下:跨省团队游恢复:自2021年9月10日起,北京恢复旅行社及在线旅游企业经营本市跨省团队旅游及“机票+酒店”业务。来京旅游条件:旅行社及在线旅游企业不得组织或接待健康码异常、行程不明及14天内有新增本土新冠病毒感染者的地级市旅居史和入境未满21天的涉疫风险人员 。
来京旅游团队人员必须完成新冠病毒疫苗全程接种14天以上。旅行社及在线旅游企业需核验团队全体人员“北京健康宝”为绿码,并确保其已全程接种疫苗14天以上。行程及旅居史要求:不得组织或接待健康码异常 、行程不明及14天内有新增1例及以上本土新冠病毒感染者的地级市旅居史的人员 。
外地赴北京市旅游政策要点如下:恢复跨省团队游:北京市自2021年9月10日起恢复旅行社及在线旅游企业经营本市跨省团队旅游及“机票+酒店 ”业务。来京条件:健康码与疫苗接种:来京旅游团队人员需完成新冠病毒疫苗全程接种14天以上,且持有“北京健康宝”绿码。
北京恢复跨省团队游!来京需满足这些条件! 北京市自2021年9月10日起恢复旅行社及在线旅游企业经营本市跨省团队旅游及“机票+酒店”业务。
北京旅游景区“五一”将实行实名制预约和限量管理
〖壹〗、今年“五一”假期期间 ,北京旅游景区将实行实名制预约和限量管理,同时开放室外区域,严格落实防控措施 ,确保游客安全有序游览 。实名制预约制度 北京旅游景区将通过即时通讯工具、手机客户端 、景区官方网站、电话预约等多种渠道,推行分时段游览预约。引导游客间隔入园、错峰出游,防止游客扎堆聚集。
〖贰〗 、北京市发布的五一假期旅游方案核心在于坚持防控为先 ,通过实名制预约、限量开放、分区管理等多项措施保障旅游安全有序,具体内容如下:旅游景区开放安排自然山水类景区:除处于防火期关闭的森林景区外,鼓励全市自然山水类景区在4月底前恢复开放 。
〖叁〗、预约管理:旅游景区将严格执行实名制预约制度 ,推行分时段游览预约。限量管理:对游客接待量进行总量控制 、限量管理,防止游客聚集。分区管理:旅游景区只开放室外区域,室内场所暂不开放 。现场管理:实行入园必检 ,游客必须戴口罩,接受体温检测合格后方可入园,设置1米安全间距,增加清洁与消毒频次。
〖肆〗、预约要求:五一假期去景区游玩 ,应至少提前一天进行预约,以免当天难以入园。预约方式:可通过景区官方票务网站、微信公众号及OTA网络平台等渠道进行实名预约购票 。实例:如秦始皇帝陵博物院 、北京的玉渊潭公园等热门景区已实行实名制预约入园。
〖伍〗、五一假期旅游需共建文明、安全 、祥和、有序的旅游秩序,游客应做好预约、防护 、文明出行等准备 ,具体如下:景区开放与防控措施 全国近70%的旅游景区已有序开放,但处于疫情防控期间,实行错峰、限量、预约 、有序开放 ,接待人数不超过最大承载量的30%,室内部分暂不开放。
发表评论